2020年,中国医疗器械领域重磅政策持续出台,包括持续推进医疗器械产品“进口替代”,强化行业监管和国际接轨、推进医疗器械注册人制度在全国的推广、真实世界数据用于医疗器械临床评价、高值耗材的带量采购、加快产品审评审批等。
1.优化竞争环境,国产设备“进口替代”持续推进
从原来的鼓励国产到优先国产,再到现在的采购国产,政策为国产设备厂商提供了一个更加有利的竞争环境。2020年5月21日,中国医学装备协会公布第六批优秀国产医疗设备产品品录,包括化学发光免疫分析仪、全自动荧光定量基因扩增仪、口腔CT、康复设备、心电图机。同时,浙江省、广东省、太原市等省市地区陆续出台鼓励公立医院采购国产医疗设备的政策文件。这有助于持续推进国产医疗设备发展应用,降低医疗成本。
2.接轨国际标准,全链条监管体系持续强化
2020年4月,国家药监局发布《关于发布医疗器械注册人开展不良事件监测工作指南》,加强对医疗器械注册人、备案人的指导、监管力度,及时、有效控制医疗器械上市后风险。同时,医疗器械唯一标识UDI于2020年10月1日起正式实施,标志着我国医疗器械监管将进入可追溯的信息化管理新时代。基于UDI的医疗器械监管制度将使医疗器械产品从生产、经营、使用实现全链条的追溯和管控,对保障患者安全、提高管理效率、降低运营成本将起到巨大作用,最终实现与国际接轨。
3.细化权责设计,医疗器械注册人制度扎实推进
2020年医疗器械注册人制度试点在北京、上海、广东等22个省(区、市)扎实推进。截至2020年9月11日,552个产品按照医疗器械注册人制度试点获批上市,较2019年底增长493%。
表1:我国医疗器械注册人制度发展沿革
资料来源:火石创造根据公开资料整理
注册人制度囊括了设计开发、临床试验、生产制造、销售配送、售后服务、不良事件监测等多个环节,其内涵界定远不限于委托生产,一方面明确了各环节的职责划分、法律责任承担与监管内容,一方面也促进了技术、人才、资本等要素的自主有序流动和供给体系质量与效率的提升。医疗器械注册人制度的试行,有效推动主体创新聚力,引导产业集聚化借力,并促进“3C”(CRO、C(D)MO、CSO)创新服务业态发力。
4.加强优胜劣汰,耗材带量采购重构市场
2020年高值耗材带量采购拉开帷幕,安徽和江苏率先试水高值耗材带量采购,两省份入围带量采购耗材价格最高降幅达95%,平均降幅15%-74%不等。以两省份为样板,山西、山东、甘肃、辽宁、湖南、海南等地也先后开展了高值耗材带量采购的落地探索。11月5日,国家组织首次高值医用耗材冠脉支架集中带量采购工作,易生科技、微创医疗、乐普医疗等8家企业的10个产品中选,冠脉支架价格将从原来的1.3万元均价下降至700元左右。心脏支架大降价不过20天,第二批高值医用耗材带量采购已开始筹划。
图1:我国高值耗材带量采购相关政策及发展沿革
图片来源:火石创造
带量采购倒逼生产企业加大研发投入,提升自主创新能力,同时加速行业流通市场变革,供应链环节不断压缩,龙头企业通过收购兼并重组等方式不断优化、重构,市场集中度将逐步提高。
5.规范临床评价,明确真实世界数据研究要求
2020年3月,艾尔建公司“青光眼引流管”获批,成为国内首个使用境内真实世界数据获批上市的医疗器械产品,验证了真实世界数据在临床评价中的可行性。11月,NMPA发布了《真实世界数据用于医疗器械临床评价技术指导原则(试行)》,明晰真实世界数据用于医疗器械评价路径的具体要求。
图2:我国真实世界数据用于医疗器械临床的发展沿革
图片来源:火石创造
真实世界数据评价在诸如进口医疗器械质量评价、同质化产品临床评价、提供临床评价对比参照、高风险或急需型医械产品临床评价等各种应用场景中至关重要,同时能推动医械标准的更新修正,支持产品上市后监测研究。
6.加快产品上市,创新产品审批最快仅29天
按照常规流程,二类和三类医疗器械审批分别需要至少2年和3年时间。而据统计,已通过创新医疗器械特备审批程序上市的产品从公示到获批上市平均用时699.7天,不到2年,最快仅用时29天;通过医疗器械优先审批程序上市的产品平均用时394.8天,最快用时103天,已大大缩短上市时间。未来随着经验积累和流程优化,审批时间有望进一步缩短。
图3:已上市医疗器械经绿色通道从公示到批准时间(天)
数据来源:NMPA、CMDE、火石创造
1.获批二三类医疗器械分析
三类器械首次注册产品数量下降。2020年,NMPA及各省药监局共批准二、三类医疗器械26695个,其中首次注册16558个,延续注册(含变更)12436个,首次注册产品占比超过57.1%。首次注册产品中,三类器械占比5.4%,相较于2019年的11.9%有较大降幅。
图4:2020年我国获批二三类医疗器械情况
数据来源:NMPA,火石创造
2.创新医疗器械特别审批分析
特别审批产品恢复上升趋势。截至2020年12月31日,CMDE已将296个纳入创新医疗器械特别审批程序的产品进行公示,并已累计93个产品通过该程序获批上市。其中,2020年共有53个创新医疗器械被纳入特别审批,20个成功获批上市。
图5:我国创新医疗器械特别审批程序实施情况
数据来源:CMDE,火石创造(获批产品按注册证计)
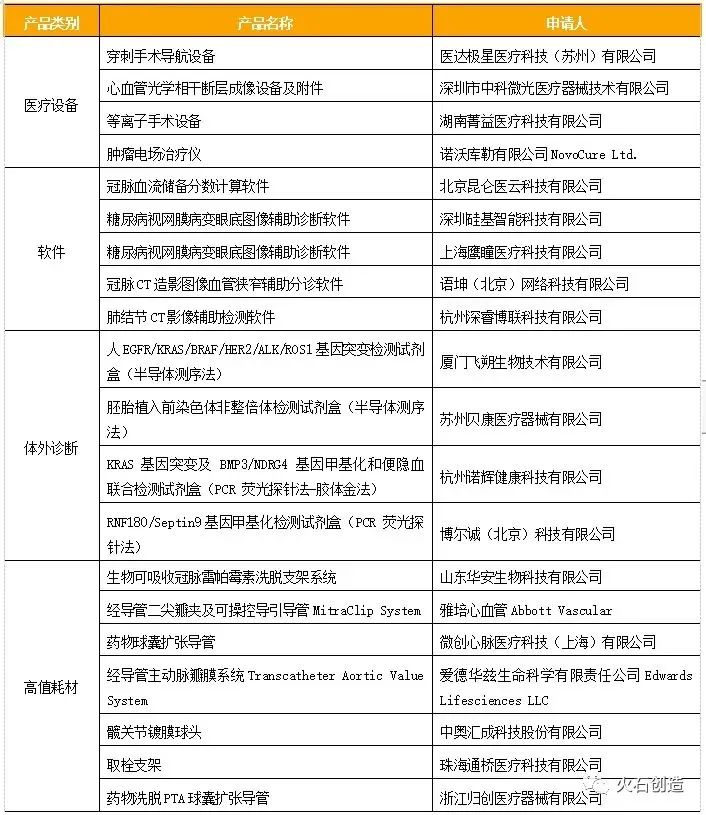
表2:2020年经创新医疗器械特别审批程序获批上市产品
数据来源:CMDE,火石创造
高值耗材占据半壁江山。2020年创新审批公示产品中,心血管、骨科、眼科和牙科等高值耗材占比最大,共计47%;其次是医疗设备(不含体外诊断设备),占比39%;体外诊断和软件分别占比4%和9%。
图6:2020年创新医疗器械特别审批公示产品领域分布
数据来源:CMDE,火石创造
四大集聚区占九成,京苏粤沪浙牢占前五。除7个进口产品外,长三角、珠三角、京津冀和川渝四大产业集聚区进入创新审批公示的国产产品数量占了全国的87%。其中,北京(13个)、江苏(9个)、广东(6个)、上海(5个)、浙江(4个)牢牢占据了前五。
图7:创新医疗器械特别审批公示产品地域分布
数据来源:CMDE,火石创造
3.医疗器械优先审批分析
优先审批上市品种持续增加。截至2020年12月31日,CMDE已将45个纳入医疗器械优先审批程序的产品进行公示,并已累计22个产品通过该程序获批上市。其中,2020年共有11个医疗器械被纳入优先审批,9个成功获批上市。
图8:我国医疗器械优先审批程序实施情况
数据来源:CMDE,火石创造(获批产品按注册证计)
表3:2020年经医疗器械优先审批程序获批上市产品
数据来源:CMDE,火石创造
国产品种占优先审批产品超六成。2020年优先审批公示的产品中,国产品种7个,占全部公示品种的63.6%;进口品种4个,占比36.4%。
“列入国家重点研发计划”成为最主要入选理由。从2020年公示产品入选理由来看,“列入国家重点研发计划”的产品占全部公示品种的37%,成为目前最主要的入选理由,其次是27%的“临床急需”产品。
图9:优先审批程序入选理由分布
数据来源:CMDE,火石创造
1.医疗器械在应急卫生体系中地位凸显
目前,新冠肺炎疫情仍在全球范围蔓延,疫情相关医疗物资和设备仍然紧缺。本次疫情暴露出的最大问题不是药品,而是医疗器械。
一是应急器械物资尤其是高端产品的供应能力较弱。涉及新冠疫情防控的医疗器械多达上百种,疫情之下,口罩、防护服等医疗卫生物资短缺不足,MRI、ECMO、荧光PCR等高端医疗设备配置不足,可穿戴智能体温测量设备、病房机器人、空气病毒净化系统等高科技防控产品储备不足,以及医护物质调运配送等应急数字化服务能力不足等问题逐渐暴露。
二是部分供应链环节受到制肘,关键技术有待突破。疫情初期的大规模爆发,造成人员隔离、物流受阻,包括新冠检测试剂盒核心原材料NC膜在内的诸多原材料和核心部件出现供应短缺问题。与此同时,我国许多高端医疗器械核心部件仍然依赖进口,随着部分国家采取的贸易战以及疫情之下越来越多国家加强防控、停工停产,不少需要精密加工的核心部件也出现短缺。
疫情之下我国医疗器械领域经历了严峻考验,医疗器械应急物资在现代应急医疗体系中的重要地位进一步凸显。未来政府将加强疫情防控体系建设,重点推动医疗器械尤其是防疫必需品的长期战略储备,同时加强医疗器械产业的转型升级和技术突破,重点进行强链补链,实现关键原材料和核心部件的良好内循环。
2.疫情防控产品爆发式获批上市
疫情之下,医疗器械应急审批程序启动。为了应对突发的新冠肺炎疫情,NMPA在2020年1月22日的党组会议上明确了启动《医疗器械应急审批程序》。各省级药监局相继批准应急产品上市,产品有效期从三个月、六个月到两年、五年不等。据统计,2020年全国共批准口罩6400余个、额温计340余个、防护服620余个,均是寻常年份的几十倍甚至几百倍。
51个新冠检测试剂盒+1个配套分析软件获批上市。截至2020年12月31日,全国共有51个新型冠状病毒(2019-nCoV)检测试剂盒和1个新冠病毒核酸分析软件获批上市,其中核酸检测试剂盒24个,基于化学发光、酶联免疫、胶体金等的其他免疫诊断方法的试剂盒27个。
疫情之下的2020年,我国医疗器械领域的变化很大程度上都与疫情有直接或间接的联系,比如对防护用品等的应急审批使得口罩、防护服等相对低值的耗材大量上市,使得整体三类器械占比下降。整体上,国产化、智能化、高端化的发展方向并无变化,并且随着高值耗材带量采购、医疗器械注册人制度试点推进等工作的不断深化和落实,未来我国医疗器械领域的产业结构将更加合理,产品竞争力也必将进一步提升。
来源:医疗器械创新网
END

当前位置: